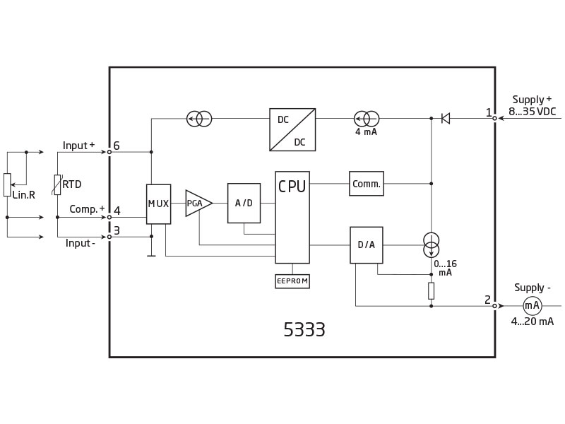
Bộ chuyển đổi tín hiệu nhiệt độ PR 5333D được dùng để chuyển đổi tín hiệu RTD, Ohm sang tín hiệu dòng. Bộ chuyển đổi tín hiệu nhiệt độ PR 5333D gắn trên tủ điện hoặc gắn trực tiếp cảm biến nhiệt. Bộ chuyển đổi tín hiệu nhiệt độ PR 5333D được ứng dụng trong khu vực cháy nổ